La amenaza del calor
En las últimas décadas, hemos constatado cambios consistentes en casi todas las variables climáticas que caracterizan nuestro clima: disminución de lluvias, aumento en la frecuencia y duración de las olas de calor, retroceso de glaciares, reducción de nieve estacional, patrones de viento, humedad del aire, disminución del frio invernal, mayor frecuencia de eventos extremos y cambios en la estacionalidad en especies silvestres y cultivadas, estrés bioclimático en los ecosistemas y la disponibilidad de agua superficial y profunda.
En la zona central, los cambios climáticos se traducen en una alteración del régimen de lluvias y de la acumulación nival andina, afectando la recarga de cuencas.
En el norte, la fragilidad hídrica se intensifica con temperaturas más altas y evaporación creciente. En el sur y la Patagonia, el calentamiento se combina con cambios en vientos, glaciares y dinámica oceánica, reconfigurando paisajes y ecosistemas.
Hoy disponemos de suficiente consenso científico para esperar que estas tendencias se continúan acentuando según una ruta, en ciertos casos exponencial, representando severas amenazas para la agricultura y la habitabilidad de importantes zonas, mayormente en los trópicos y subtrópicos (IPCC, 2023).
TENDENCIAS OBSERVADAS: AUMENTO DE TEMPERATURA Y ONDAS DE CALOR
Uno de los rasgos más robustos del cambio climático en Chile es la sostenida disminución de la lluvia y el aumento de las temperaturas media y extremas. No se trata únicamente de “años más cálidos”, sino de una intensificación de fenómenos que afectan la vida diaria y los sistemas productivos.
En las décadas recientes se observa una mayor frecuencia e intensidad de olas de calor, noches más cálidas, temperaturas mínimas anómalamente elevadas, lo que reduce sostenidamente la acumulación de frio invernal, aumento de la demanda evaporativa de la atmósfera hasta niveles estresantes para las plantas en horas del mediodía.
Desde un punto de vista biológico, el calor extremo se vuelve más relevante que los cambios en los promedios. Esto condiciona el consumo de agua, incrementa el riesgo de incendios, altera el rendimiento y la calidad de la producción en frutales y eleva la probabilidad de impactos en salud pública, especialmente en zonas urbanas con islas de calor más extremas. Los datos muestran que la temperatura media ha subido cerca de 1°C desde los años 60’s (figura 1).

OTRA CONSECUENCIA DE LA ACUMULACIÓN DE CALOR EN LA ATMÓSFERA: MEGA SEQUÍAS EN CHILE
La zona centro y centro-sur ha experimentado una disminución significativa de las precipitaciones durante las últimas décadas, con un período prolongado de déficit conocido como mega sequía, cuya duración e intensidad no tiene parangón en la historia climática del país (CR2, 2025).
Más allá de la variabilidad interanual, lo determinante es su persistencia por demasiados años consecutivos con lluvias por debajo de lo normal, lo que agota la capacidad de recuperación de embalses, acuíferos y suelos. La figura 2 muestra la tendencia global de la precipitación sobre todo el territorio chileno.

Este cambio se expresa en una menor acumulación de lluvia invernal, temporadas más cortas de lluvia, mayor proporción de precipitación concentrada en pocos eventos, lo que favorece escorrentías rápidas con menor infiltración en el suelo y recarga de napas. En términos hidrológicos, esto implica una transformación del “motor” de la disponibilidad de agua: en cuencas andinas mediterráneas, la precipitación sólida (nieve) actúa como almacenamiento natural.
Cuando disminuye la precipitación y aumenta la temperatura, el sistema pierde doblemente: entra menos agua y se liberan antes las reservas nivales. La línea de las nieves ha subido sostenidamente en las últimas décadas, reduciendo las reservas de agua de las cuencas.
Los ciclos de El Niño y La Niña parecen haber perdido algo de su capacidad para determinar las precipitaciones. En los años 60 la precipitación estaba más fuertemente vinculada con estos ciclos. Un año de El Niño tenía una probabilidad entre 70 y 80% de ser muy lluvioso, hoy dicha probabilidad se remonta a un 60%. Esto sugiere que la Oscilación Niño-Niña hoy es algo menos determinante del comportamiento de las lluvias en el territorio continental chileno.
Los datos muestran que la precipitación ha disminuido -24 mm cada diez años, es decir a una tasa de -3% cada diez años durante el período de 1961-2024.
Si consideramos sólo los últimos 44 años, esta tasa es de -44 mm por década, es decir. Una caída de -7% por década. Estaríamos entonces en un proceso de aridización que va en aceleración hacia el futuro.

OTRA VÍCTIMA DEL CALENTAMIENTO: MENOS ACUMULACIÓN DE NIEVE, DESHIELO MÁS TEMPRANO
La nieve es un componente estratégico del clima chileno, particularmente entre Coquimbo y el Maule. En un escenario de calentamiento, la elevación de la isoterma 0 °C aumenta la proporción de precipitación que cae como lluvia en lugar de nieve, reduciendo la reserva nival.
Los efectos más relevantes del calentamiento global incluyen una menor cobertura nival en invierno, disminución de la duración de la nieve estacional, deshielo adelantado, con máximos de caudal ocurriendo antes en la temporada y una mayor vulnerabilidad a periodos secos de primavera-verano.
Para la gestión del agua, esto reconfigura la planificación: se hace más crítica la capacidad de regulación artificial (embalses) y la coordinación entre sectores, al mismo tiempo que se intensifican conflictos por uso de agua en agricultura, consumo humano, industria y ecosistemas.
LOS EVENTOS CLIMÁTICOS EXTREMOS
La señal climática actual se manifiesta con fuerza en la intensificación de eventos extremos. No se trata de afirmar que todo evento extremo es “causado” por el cambio climático, sino de reconocer que el calentamiento y el estrés hídrico establecen condiciones propicias para que ciertos eventos sean más probables y más severos.
En la zona centro-sur, la combinación de déficit hídrico, altas temperaturas y vegetación estresada favorece temporadas de incendios más prolongadas y con mayor carga de combustible seco.
Paradójicamente, en escenarios de menor precipitación total anual, aumenta la ocurrencia de lluvias concentradas en pocas horas o días. Esto incrementa el riesgo de inundaciones urbanas por saturación de drenajes, remociones en masa en quebradas y laderas, daños a infraestructura crítica y viviendas en zonas de riesgo.
AGRICULTURA Y CLIMA EN CHILE: RENDIMIENTOS, FENOLOGÍA Y DEMANDA DE AGUA
La agricultura chilena es altamente dependiente del clima, especialmente en fruticultura de exportación. Los cambios observados afectan a tres dimensiones críticas:
1. Fenología y requerimientos térmicos: aumentos de temperatura modifican fechas de brotación, floración y cosecha, alterando calendarios productivos y calidad.
2. Estrés hídrico y demanda evaporativa: con mayor evaporación potencial, el riego debe ser más eficiente y oportuno, y las fuentes de agua se vuelven más inciertas.
3. Riesgos climáticos: olas de calor en periodos sensibles pueden causar daños directos; eventos extremos pueden reducir producción, deteriorar la calidad de los frutos y aumentar los costos.
El desafío ya no es solo producir, sino producir con resiliencia, con capacidad de anticipar y de reaccionar frente a los extremos climáticos que pueden provocar mermas de cantidad y calidad de la producción. La gestión de
agua, la selección varietal, la infraestructura de protección, el monitoreo climático y la ordenación del territorio se vuelven elementos estratégicos.
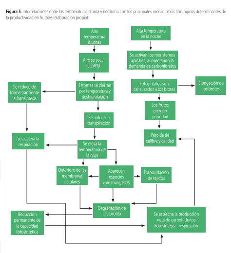
¿CÓMO LAS ONDAS DE CALOR AFECTAN A LAS PLANTAS?
Las ondas de calor afectan a las plantas porque empujan la temperatura del aire y de la hoja por sobre el rango dentro del cual los procesos fisiológicos ocurren óptimamente.
El impacto que esto tiene para la planta depende de cuánto la temperatura sobrepasa el umbral de tolerancia, por cuántos días, si coincide además con sequía o con VPD alto (alta demanda evaporativa), y en qué etapa fenológica ocurre esta combinación de fenómenos (Lopez et al, 2021).
En una ola de calor suele subir mucho el déficit de presión de vapor (VPD) lo que hace más secante al aire. Aunque el suelo tenga agua, el aire “demanda” más vapor de lo que la planta puede transpirar, lo que provoca un cierre estomático para evitar perder agua.
Esto provoca una caída en la transpiración, lo que reduce la capacidad de la planta para controlar su temperatura, acrecentando el estrés térmico. Adicionalmente baja la entrada de CO2 frenando la fotosíntesis, reduciendo crecimiento y, por ende, el rendimiento (Grossiord, et al.2020).
Si la temperatura de las hojas se dispara por sobre los 40°C, las proteínas más lábiles, como la clorofila, se degradan reduciendo de forma permanente la capacidad fotosintética de la planta (Amitrano et al, 2019).
Si esto ocurre justo durante la maduración, el déficit de carbohidratos debilitará las paredes celulares, lo que se refleja en una menor consistencia de los frutos y perdida de propiedades organolépticas (Do et al, 2024; Hamdani, 2024; Fan et al, 2011).
Durante las horas de calor y elevada radiación, las células de la epidermis de los frutos pueden sufrir rotura de las membranas celulares lo que las deshidrata y mueren formando una costra, efecto conocido como “golpe de sol”. Muchas veces esto va acompañado de estrés oxidativo (ROS), que genera necrosis, escorchado, quemaduras en hoja/fruto, caída de hojas o aborto de estructuras reproductivas.
El estrés térmico, en etapas reproductivas suele afectar la viabilidad del polen pues se reduce la capacidad de crecimiento del tubo polínico no logrando alcanzar a los óvulos. Esto produce infecundidad y caída de flores,
En muchos casos el calor degrada a las antocianinas palideciendo el color de los frutos. Si las ondas de calor son muy prolongadas, estas pueden reducir área foliar, comprometer reservas del año siguiente (raíces, madera) y aumentar susceptibilidad a plagas/enfermedades (por debilitamiento general).
Las noches muy cálidas aumentan la respiración nocturna, lo que favorece el crecimiento de ápices, en perjuicio del crecimiento de los frutos, lo que conduce a pérdida de calibre, de azucares y calidad general de los frutos de clima templado (manzanos, ciruelos, uva, perales, cerezos).
Cuando las ondas de calor ocurren temprano en primavera, durante la flor y cuaja, ellas pueden provocar aborto floral por fracaso en la polinización, una excesiva aceleración de la división celular en fruto ya cuajados creando una demanda insostenible de nitrógeno lo que hace caer los frutos.
La figura 3 presenta esquemáticamente la cascada de procesos ecofisiológicos controlados por las temperaturas diurnas y nocturnas.

MONITOREANDO EL ESTRÉS DE CALOR
Considerando que el estrés bioclimático (abiótico) está tomando protagonismo en el presente como consecuencia del comportamiento más extremo del clima, es necesario monitorear el tiempo en que el clima se comporta estresante, de modo de contar con un elemento más, para entender los posibles cambios en la productividad y calidad en especies frutales.
En la figura 4, se presenta el resultado del monitoreo del estrés térmico, estrés de frío y, en verde, el tiempo en que la condición térmica es óptima para la producción de la vid.

Entre diciembre y febrero el estrés térmico es intenso en sectores interiores, mientras que, en la costa, las condiciones son claramente menos estresantes. Esto en si no explica completamente el comportamiento productivo, por cuanto la luminosidad juega igualmente un importante rol en la capacidad fotosintética total a lo largo del día.
Considerando además que el estrés térmico y evaporativo se potencian, es recomendable evaluarlos en conjunto. Experiencias preliminares nos muestran que ambos factores de estrés irían en aumento, en la medida de que aumenta la temperatura del aire y la demanda evaporativa de la atmósfera, particularmente desde los años 2000. La figura 5 muestra el aumento de estrés combinado para carozos en Maipo interior.

CASO DE LAS ESPECIES SUBTROPICALES
Las especies subtropicales como palto y cítricos son en general bastante tolerantes al calor, pero son muy sensibles al estrés evaporativo, particularmente el palto. Déficits de presión de vapor de 1,0 a 1,2 kPa comienzan a provocar cierre masivo de las estomas, lo que reduce las posibilidades de hacer fotosíntesis a la planta, afectando el crecimiento.
De este modo, las altas temperaturas afectan indirectamente al potencial productivo, al aumentar el número de horas con elevado DPV en el aire, particularmente en sectores interiores y precordilleranos del valle central. En muchos casos las altas temperaturas provocan quemaduras de los bordes de las hojas, debido a una combinación
de deshidratación y perdida de regulación de la temperatura foliar debido al cierre de estomas.
CONDICIONES DE MENOR ESTRÉS EN ZONAS COSTERAS
Como en el resto del mundo, el cambio climático está modificando el comportamiento de los climas chilenos. Algunos fenómenos se están extremando, lo que podría tener impactos negativos en la productividad de algunas especies frutales.
La gran ventaja del territorio chileno para enfrentar este desafío está en la gran influencia oceánica que recibe una franja costera, donde la regulación oceánica atenuará fuertemente a los extremos, ofreciendo condiciones de menor estrés a muchas especies.
Con todo, Chile está bien preparado para el desafío, siempre que estemos atentos y hagamos a tiempo los cambios tecnológicos que nos permitirán seguir siendo una potencia exportadora de frutos de alta calidad.
Referencias bibliográficas
Amitrano, C., Arena, C., Rouphael, Y., De Pascale, S., & De Micco, V. (2019).
Vapour pressure deficit: The hidden driver behind plant morphofunctional traits in controlled environments. Annals of Applied Biology, 175(3), 313-325.
CR2 2025, La megasequia 2010-2019, una lección para el futuro.
https://www.cr2.cl/megasequia/
Dirección Meteorológica de Chile 2025. Reporte anual de la evolución del clima en Chile. Santiago, Chile. 70 pp
Do, V. G., Lee, Y., Park, J., Win, N. M., Kwon, S. I., Yang, S., & Kim, S. (2024).
Heat stress and water irrigation management effects on the fruit color and quality of ‘Hongro’apples. Agriculture, 14(5), 761.
Fan, L., Song, J., Forney, C. F., & Jordan, M. A. (2011).
Fruit maturity affects the response of apples to heat stress. Postharvest Biology and Technology, 62(1), 35-42.
Grossiord, C., Buckley, T. N., Cernusak, L. A., Novick, K. A., Poulter, B., Siegwolf, R. T., … & McDowell, N. G. (2020).
Plant responses to rising vapor pressure deficit. New phytologist, 226(6), 1550-1566.
Hamdani, A., Bouda, S., Hssaini, L., Adiba, A., Kouighat, M., & Razouk, R. (2024).
The effect of heat stress on yield, growth, physiology and fruit quality in Japanese plum ‘Angelino’. Vegetos, 37(3), 1061-1070.
IPCC, 2023: Summary for Policymakers. In: Climate Change 2023: Synthesis Report. Contribution of Working Groups I, II and III to the Sixth Assessment Report of the Intergovernmental Panel on Climate Change [Core Writing Team, H. Lee and J. Romero (eds.)]. IPCC, Geneva, Switzerland, pp. 1-34, doi: 10.59327/ IPCC/AR6-9789291691647.001
López, J., Way, D. A., & Sadok, W. (2021).
Systemic effects of rising atmospheric vapor pressure deficit on plant physiology and productivity. Global Change Biology, 27(9), 1704-1720.
OMM 2025, El calentamiento sigue imparable: 2025, uno de los tres años más cálidos jamás registrados. https://news.un.org/es/story/2026/01/1541012.